從品牌網站建設到網絡營銷策劃,從策略到執行的一站式服務
來源:未知 | 2017.11.30
盛世傳媒,中國**的營銷機構,騰訊社交廣告優質服務商,為各行業知名企業都提供過朋友圈推廣服務。

目前,朋友圈廣告有5種廣告形態:圖文廣告、視頻廣告、基礎式卡片廣告、選擇式卡片廣告、@廣告主互動廣告。大家聽名字,有的會覺得不夠直觀,下面詳細來介紹每一種。
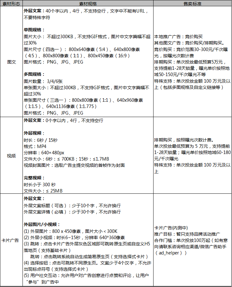
1、圖文廣告
包括外層文案、外層圖片、文字鏈、用戶社交互動,本地推廣圖文廣告還包括門店標識,是最常見的朋友圈廣告形式。
2、視頻廣告
由五個部分的內容構成,包括外層文案、外層視頻、文字鏈、用戶社交互動,是品牌廣告主常用的廣告形式。

3、基礎式卡片廣告
卡片廣告包括圖文和視頻兩種形態,其文案在圖片的下面,與朋友圈原創內容有一定的區別。

4、選擇式卡片廣告
在卡片廣告的基礎上多了兩個選擇的按鈕,更加利于受眾互動,了解受眾的意愿,體驗更好。

5、@廣告主互動廣告
適用所有朋友圈廣告形態,由三個部分構成,包含功能入口、用戶@廣告主評論、廣告主回復。
除了形式,大家也很關心的落地頁的問題,也就是說,點擊廣告之后,跳轉到哪兒,有沒有什么限制。根據不同的廣告目的,朋友圈廣告可以提供這樣幾種跳轉:
1、品牌活動推廣
支持“圖文”和“視頻”,點擊文案可配置“查看詳情”和“領取優惠”、“預約活動”等,點擊后跳轉模版詳情頁、公眾號圖文消息和自定義H5頁面,滿足品牌曝光、產品/活動頁推廣等推廣訴求。
2、公眾號推廣
可配置“查看詳情”和“了解公眾號”,點擊后跳轉模板化的公眾號詳情頁,可滿足提高公眾號知名度,培養潛在消費者及忠誠粉絲的推廣訴求。

3、移動應用推廣
可配置“查看詳情”和“下載應用/游戲”,點擊后跳移動應用模版詳情頁,可滿足提高移動應用下載、移動游戲宣傳的推廣訴求。
4、微信卡券推廣
可配置“查看詳情”和“領取優惠”,點擊后跳轉卡券領取詳情頁。 用戶可以通過朋友圈廣告直接進入卡券領取頁面,快速領券,引流消費。
5、本地推廣
僅支持圖文廣告形式。可配置“查看詳情”、“領取優惠”或“預約活動”,點擊后跳轉模版詳情頁(支持收集信息或品牌推廣)、公眾號文章。點擊門店標識,跳轉門店詳情頁。通過與具體的線下實體店(比如門店、商場或樓盤)關聯,結合廣告形式的展示,滿足本地推廣需求,以實現從線上向線下引流的效果轉化。
朋友圈廣告作為信息流廣告、效果廣告的一種,具備精準定向的功能,這邊同樣也分享一下,目前朋友圈的定向功能:
支持地域、性別年齡、手機相關(品牌型號、手機系統及聯網環境)、婚戀、學歷、興趣標簽(商業興趣/APP興趣)、LBS、再營銷等屬性定向。
1. 地域
支持自由選擇地級市以上城市用戶進行定向(數據來源于用戶近一個月的常用地點信息),支持按省投放、按城市投放。 基于可選的地級市,可以細化到定向給某個行政區的用戶。
2. 性別年齡
支持自由選擇定向14-60歲具體年齡的用戶 ,支持按性別定向。
3. 手機相關
支持按 手機品牌、型號和價格定向;支持按手機系統 (iOS、Android)定向;支持按Wi-Fi、4G、3G、2G等物理環境定向。支持自由組合選擇,也可選擇不限。
4. 婚戀情況
支持按用戶當前婚戀定向,包括單身、新婚、已婚、育兒。
5. 學歷水平
支持按用戶的**學歷水平定向,包含博士、碩士、本科、高中、初中、小學。
6. 興趣標簽
分為商業興趣標簽和APP興趣標簽。商業興趣標簽包括18個一級興趣標簽,124個二級標簽,51個三級標簽;APP興趣標簽包括10個游戲標簽和28個非游戲標簽。
7. LBS
本地推廣廣告支持顆粒度更細化的地域定向功能:除了支持全國300多個城市、2800多個區縣(不含港澳臺地區)的選項外,支持4400多個商圈選項和5800多萬個指定POI點(興趣點)自定義500~5000米輻射半徑的定向。
8. 再營銷
支持投放給近段時間內與你有過一切互動行為的用戶,包括一個月內取消關注的粉絲。
最后再給大家看幾個實際朋友圈投放的案例素材:
1、百事中國《猴王戲》
以經典IP《西游記》美猴王的人生經歷,引發用戶在廣告內表達敬意與感動、懷念,轉化為大量的分享收藏,以及眾多自媒體的進一步傳播。曝光量1.03億,小視頻播放次數超過2億。
http://wximg.qq.com/wxp/moment/VkFlbugBl/html/index.html (二維碼自動識別)
2、美食臺
通過興趣標簽,找到符合公眾號特點的垂直分類用戶。原創的圖文消息搭配匹配的廣告創意,吸引用戶并達成有效轉化,單個關注成本不到3元。
3、見證盛唐時代的愛情
通過范爺發布新電影《王朝的女人楊貴妃》的廣告,引起互動討論,電影預購率高達13%,為公眾號漲粉30萬人。
4、金夫人婚紗攝影
選擇適齡且處于“新婚”狀態的女性用戶,基于本地圈子對當前及未來有潛在需求的用戶曝光,單個關注成本4元左右,將粉絲轉化為有效訂單。
5、武漢歡樂谷
借助萬圣節,通過基礎定向+LBS數據定制,向學生、商圈和娛樂場所愛好者精準推送,35萬人參與互動,線上售票6000+。
http://wximg.qq.com/wxp/moment/Ek4GmMU1g/html/index.html (二維碼自動識別)
好了,關于微信朋友圈廣告的廣告就介紹到這里了。有關朋友圈廣告的收費策略、投放操作和更多**案例數據,可以關注我司公眾號!